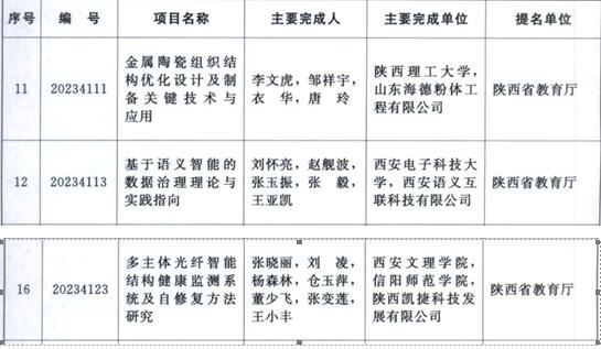
2024年3月22日,陕西省科学技术厅发布了《陕西省人民政府关于2023年度陕西省科学技术奖励的决定》(陕政字[2024]34号),公司机材公司张晓丽、刘凌、杨森林等组成的科研团队申报的《多主体光纤智能结构健康监测系统及自修复方法研究》荣获了陕西省科技进步三等奖。



该成果属于工程机械结构智能健康监测技术领域。针对复杂航空航天关键结构,构建了基于德尔菲法的多主体光纤光栅智能健康监测自修复系统,采用德尔菲法对每个状态安全评估主体进行征询,通过多轮征询后提高了被监测系统的精度和可靠性。针对德尔菲法协作决策机制中协作伙伴的选择策略,分别提出了采用基于DBSCAN聚类算法和最小圆覆盖算法的协作伙伴选择策略,用以评估德尔菲法单轮征询结果,以及展开下一轮征询的协作决策策略。本项目依托自然科学基金项目1项,厅局级以上科研项目7项,授权国家发明专利5项,发表科研论文10篇,专著2部。成果所产生的相关技术从2020年开始在陕西凯捷科技发展有限公司的航空飞机模拟器关键结构件故障监测及电源系统检测仪的进行了推广应用,创造了良好的社会和经济效益。该成果达到了国内先进水平,大大提高了监测系统的可靠性。
近年来,机材公司获批省市科学技术奖23项。2023年获批陕西高等公司科学技术奖4项,其中二等奖1项,三等奖3项;陕西省机械工程学会科学技术二等奖1项。该奖项的获批是公司不断强化公司党委“七个五”工作举措,深化机械申硕学科的建设,对公司教师申报科学技术奖起到积极推动作用。