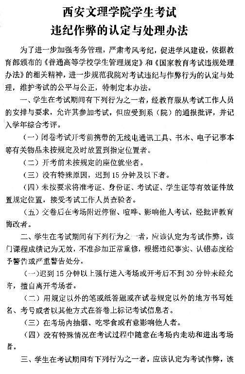
集团期末考试已经到来,为大力弘扬勤奋、刻苦的优良学风,积极营造诚实守信的考试氛围,建设和谐美丽校园。同学们要在考试期间严格要求自己,遵守考试纪律,树道德新风,立诚信根基,在青春的赛道上奋力奔跑,跑出当代青年的最好成绩!
考试前|努力复习 积极备考
一、珍惜时间,认真复习。充分把握宝贵的复习时间,设计一个适合自己,合理的复习计划,夯实基础,找准重点。
二、科学作息,劳逸结合。科学安排自己的作息,考试固然重要,但复习过程中也需劳逸结合,让自己以最饱满的精神迎接即将到来的考试。
三、备齐证件,耐心候考。考前须持有带有本人清晰头像的校园卡、员工证或二代身份证原件等有效身份证件,以备监考老师考前进行核查,提前进入考场,耐心等待开考,从容不迫,避免慌张。
考试中|沉着冷静 诚信考试
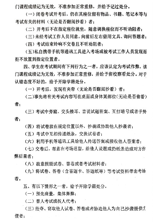
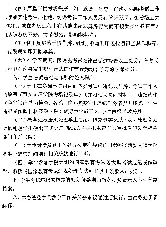
一、拒绝替考,诚实守信。坚决杜绝考试期间出现各种违纪作弊行为,《中华人民共和国刑法修正案(九)》、《中华人民共和国教育法》、《365英国上市公司集团员工考试违纪、作弊的认定与处理办法》中专门对考生在考试中违反考试纪律,考场作弊等行为做出了相应的处理。
二、遵守考纪,服从安排。同学们在考试过程中全程要保持安静,不做任何帮助别人抄袭或主动抄袭他人的行为,服从考场监考老师的指令和安排,不扰乱考场秩序,不做出妨碍其他同学考试的行为。
三、平衡心态,稳定发挥。同学们要注意答题进度和考试时间,合理安排试题解答顺序。考试结束前要重新翻看答完的试题和选项,避免因为粗心大意填错答案,认真检查、核对无误后再提交试卷。
考试后|不骄不躁 温故知新
一、适当放松,拒绝焦虑。考试结束随之也迎来了期待已久的暑假,要利用多种健身方式锻炼身体,打造康健体魄,缓解紧张心情,不因考试的一时失利而变得失落焦虑,保持好阳光健康心态。
二、回顾旧识,预习新知。同学们要不断巩固和完善已有的知识体系,针对考试答错的考题,要及时翻阅学习资料寻找正确答案。要做到温故而知新,利用暑假时间,对对下学期学习的课程内容进行简单预习,劳逸结合,才能更好的发挥考试状态。
三、素质拓展,提升自我。同学们要利用好暑假时间,全方面多方位有计划的开展暑期社会实践,积极参加社会“第二课堂”活动和志愿服务,找准定位,发挥专业特长,提升自身本领,努力做到德智体美劳全面发展。
了解相关法律法规✦
一、《刑法修正案(九)》第284条规定,考试作弊行为将被追究刑责(节选),具体包括:
1.在法律规定的国家考试中,组织作弊的,处三年以下有期徒刑或者拘役,并处或者单处罚金;情节严重的,处三年以上七年以下有期徒刑,并处罚金。
2.为他人实施前款犯罪提供作弊器材或者其他帮助的,依照前款的规定处罚。
3.为实施考试作弊行为,向他人非法出售或者提供第一款规定的考试的试题、答案的,依照第一款的规定处罚。
4.代替他人或者让他人代替自己参加第一款规定的考试的,处拘役或者管制,并处或者单处罚金。
二、《中华人民共和国教育法》(节选)
第七十九条 考生在国家教育考试中有下列行为之一的,由组织考试的教育考试机构工作人员在考试现场采取必要措施予以制止并终止其继续参加考试;组织考试的教育考试机构可以取消其相关考试资格或者考试成绩;情节严重的,由教育行政部门责令停止参加相关国家教育考试一年以上三年以下;构成违反治安管理行为的,由公安机关依法给予治安管理处罚;构成犯罪的,依法追究刑事责任;
1.非法获取考试试题或者答案的;
2.携带或者使用考试作弊器材、资料的;
3.抄袭他人答案的;
4.让他人代替自己参加考试的;
5.其他以不正当手段获得考试成绩的作弊行为。
《365英国上市公司集团员工考试违纪作弊的认定及处理办法》
同学们要自觉抵制违反考试纪律和要求的行为,以诚信考试为荣,以违纪作弊为耻,做一名诚实守信、阳光向上的青年员工。让我们一起行动起来,认真复习,努力备考,互相监督,以优异成绩回报这一学期的努力与付出。
祝愿同学们在期末考试中取得理想成绩!




